This website requires JavaScript.
Explore
Help
Register
Sign in
apunkt
/
trustgraph
Watch
1
Star
0
Fork
You've already forked trustgraph
0
mirror of
https://github.com/trustgraph-ai/trustgraph.git
synced
2026-04-26 00:46:22 +02:00
Code
Issues
Projects
Releases
Packages
Wiki
Activity
Actions
1
8a2126bba5
trustgraph
/
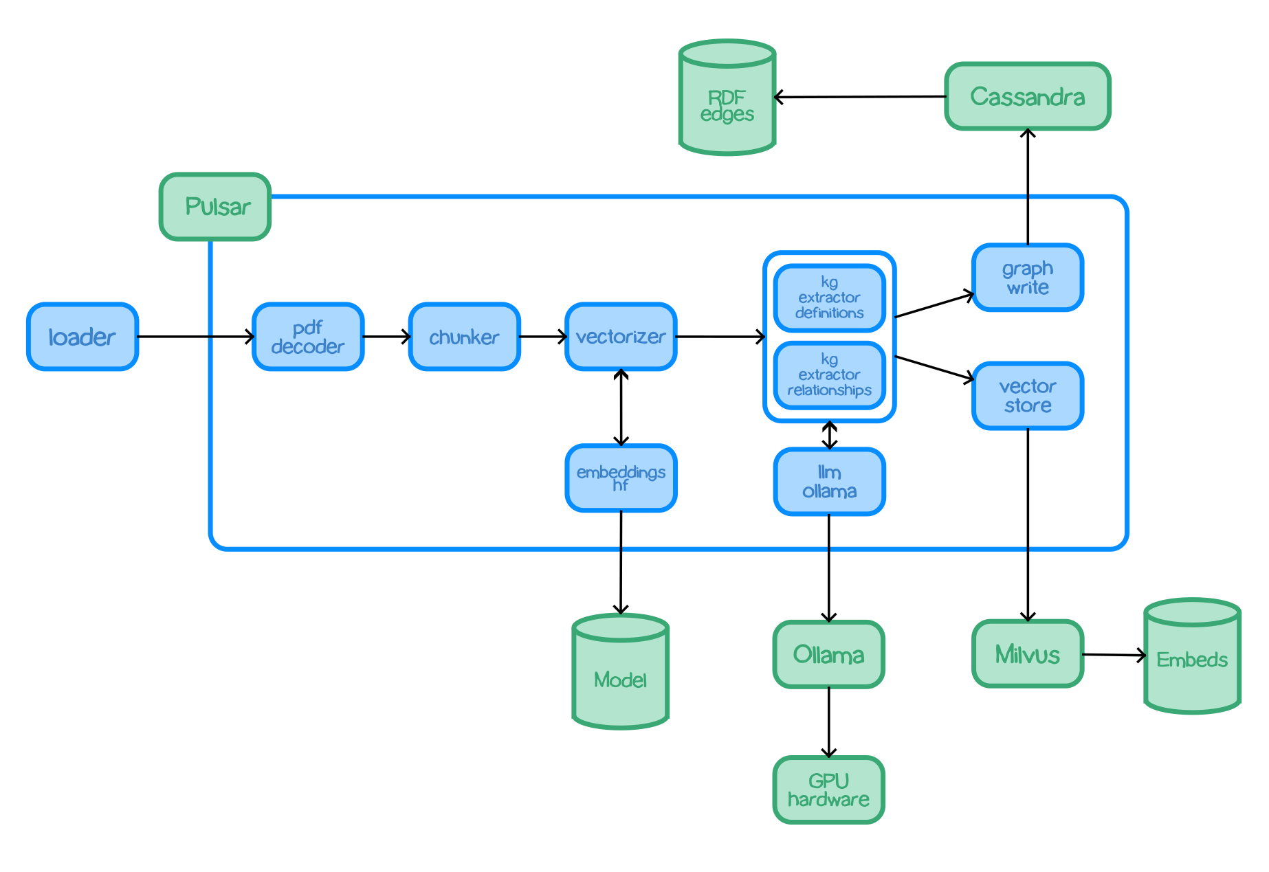
architecture.png
Cyber MacGeddon
17615754d0
Update docs
2024-07-11 22:25:52 +01:00
155 KiB
1846x1269px
Raw
History